Social login and registration is a mechanism of single-sign on using the login information of a social network.
Allows use identification (or information) of these existing social networks to create a specific user account for DRUID. It is designed to:
- Simplifying registration and login mechanisms
- Provide more reliable demographic information area business
Agency integration
It will be a transparent mechanism for agencies and apps integrated with DRUID to benefit from this register and social login automatically (not requiring more integration of DRUID they already have).
Social providers
DRUID is integrated with a lot of social networks, but like DRUID, the social networks use Oauth2 protocol to authenticate and authorize the applications and users, and the number of social networks integrated with DRUID is easy to expand.
Benefits
- Login to a click
- More qualified social information. Users are more likely to provide information quality staff in social networks than forms brands
- Registration faster. Forms populated with social information
- It is not necessary to confirm the mail. Social network validates it for us
- Data collection social profiles: interests, tastes, interests, hobbies … Qualified, truthful and without disturbing the user information
- Updated social gathering data: anytime all this social information can be retrieved again
- Knowledge of the use of social networks by our consumers
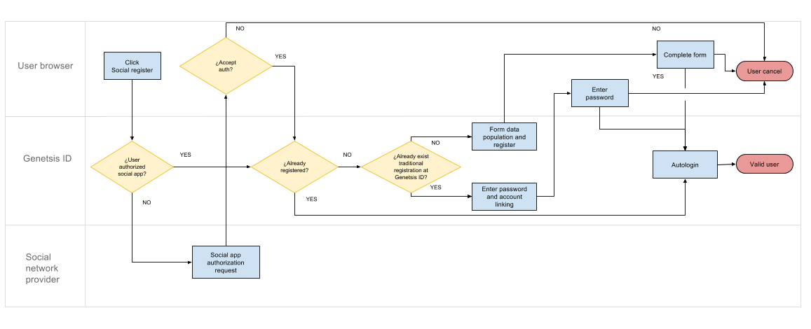
DRUID social work flow
Social data stored
DRUID store at DB the social info of a user, when he register or linked a social account in a app integrated. DRUID updated this info every time a user login again in any integrated app.
The stored social info is in JSON format. For example for a social user info provided for his facebook profile is like this:
This is the user social data that DRUID can obtain form social provider, if the user allow it with appropriate permissions.
DRUID have the ability of increase these permissions if the company has the need of obtain more social data.


