Applications used to configure registration forms with just a few fields for decreasing abandon rates during the registration process when needed. After that, a site could need to request more personal information to users before performing some interactions (participation, win prize or upload content) in a specific application entry point . For this purpose, DRUID has a process available called “Complete account”.
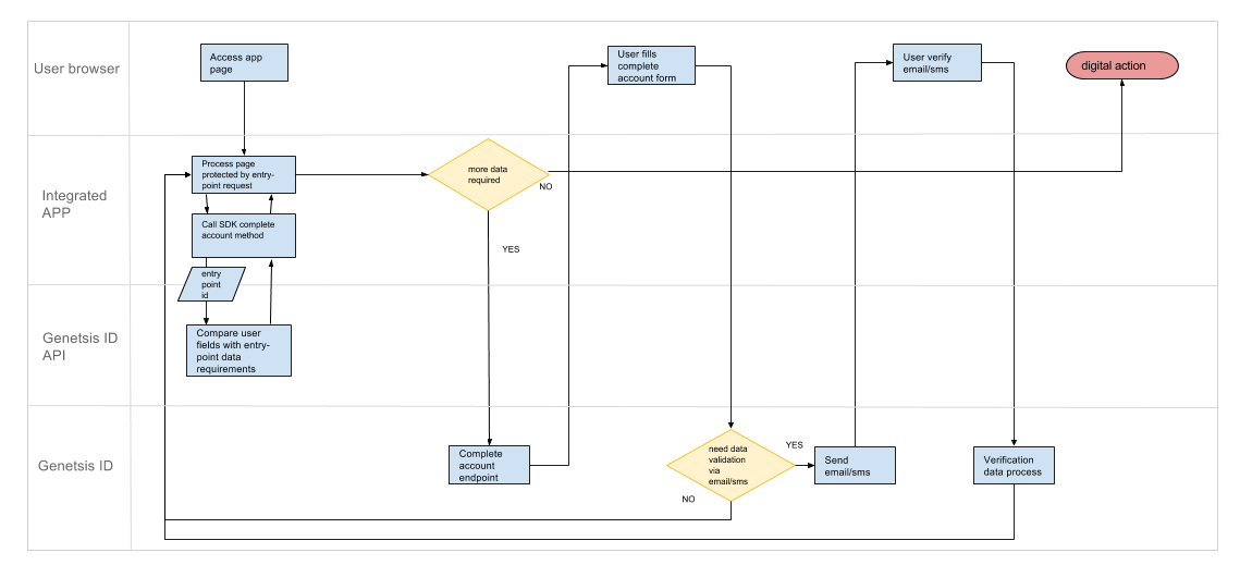
Complete account work flow
This is the flow a DRUID integrated app must follow to complete an account related process:
Use case
In this example, an agency checks a user data through DRUID API or in the Cockpit tool available, and confirms that the user has only filled the mobile phone field.
Then, the agency configures an entry point via Cockpit tool selecting, for example, email as a additional required field:
When the integrated app follows the flow correctly, the user accesses to a complete account page which offers the availability to complete his/her profile:
At this moment, the user has the choice to refuse completing requested data, but in this case the digital action established for this entry point will remain forbidden to the user.
If the user completes all required data, DRUID sends him/her an email to verify his/her email account, as the entry point requires it. After doing so, DRUID returns the control to the integrated app for later querying again the DRUID API to verify that all data is completed. Then, the app can carry out the digital action with the user.



